近日,江苏省教育厅、省委网信办、中国教育技术协会高等农业院校分会等单位公布了2025年江苏省高校微课教学比赛、“领航杯”江苏省大学生和教师数字素养与技能大赛和全国涉农高校信息化作品交流展示等多项数字化作品评选结果,我校共有18项作品荣获特等奖、一等奖、最佳案例等奖项。


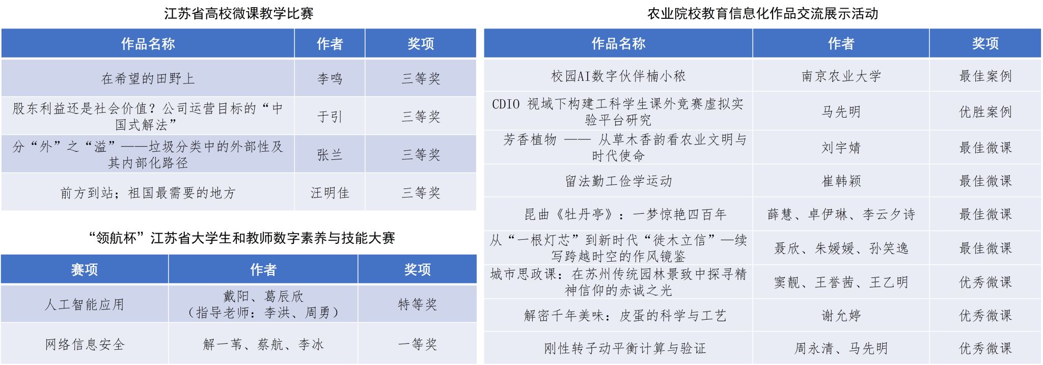
在江苏省高校微课教学比赛中,《在希望的田野上》(李鸣)等4项作品荣获三等奖;在“领航杯”江苏省大学生和教师数字素养与技能大赛中, 2项作品分获人工智能应用、网络信息安全赛项特等奖(戴阳、葛辰欣)、一等奖(解一苇、蔡航、李冰); 在全国涉农高校信息化作品交流展示中,《校园AI数字伙伴楠小秾》等2个案例分别获评AI赋能教育创新最佳案例和优胜案例,《芳香植物——从草木香韵看农业文明与时代使命》(刘宇婧)等10项微课作品荣获最佳微课和优秀微课荣誉。
在系列数字化作品赛事组织工作中,信息化建设中心和教务处紧扣“以赛促教、以赛促学、以赛促建”主线,通过深研赛事规程、细化任务分工、多维宣传动员,为师生搭建了优质数字化作品展示平台。此举有效激发了师生运用数字化技术、探索 AI 赋能教育教学的创新活力,切实提升了师生的数字素养与创新实践能力。下一步,信息化建设中心和教务处将持续深化信息技术与教育教学深度融合,扎实推进学校教育数字化转型,不断强化数字资源共享与服务保障能力,为培养兼具创新精神与实践能力的高素质人才赋能增效。